湖北省第三人民医院询价及项目论证公告
发布时间:2024-12-05 来源:院长办公室
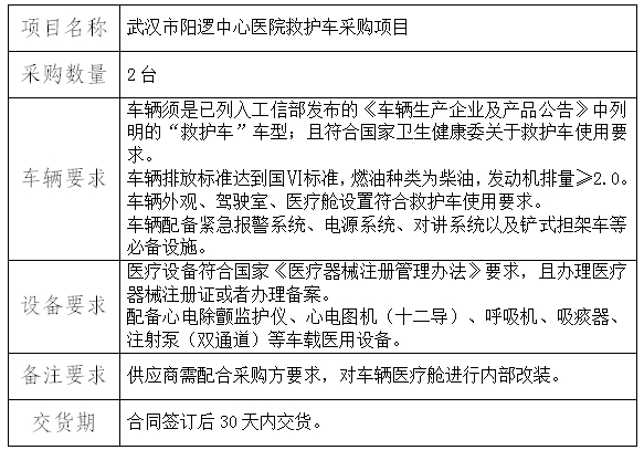
根据我院阳逻院区急救转运中心需求,拟立项采购救护车,现将相关要求公布如下,欢迎有意向、符合条件的供应商积极报名。
一、项目基本情况

说明:此次询价仅供医院参考,不作为最终结果。
二、报名供应商需提供下列资质文件
(一)参与询价及推介的产品的报价表。(请注明生产厂家、型号、价格、质保期等)
(二)生产厂家的《营业执照》《车辆生产企业及产品公告》《医疗器械生产许可证》或《医疗器械生产备案凭证》
(三)供应商的《营业执照》《医疗器械经营许可证》或《医疗器械经营备案凭证》
(四)生产厂家至供应商完整的逐级产品销售授权书。
(五)供应商公司委托负责参与本次报价的法人授权委托书。(包括法定代表人与本项目负责人身份证复印件,注明联系电话)
(六)报价公司所提供资质证件必须真实、有效,并加盖公司鲜章。如发现提供虚假证件,取消参与资格。
三、报名方式及时间地点
(一)报名方式
现场报名,不接受邮寄。有意向参与报价的公司须在报名时间内将上述资料装订成册,并注明所报名项目名称和序号(装订序号请与公告要求的顺序保持一致),交至报名地点。
(二)报名时间
2024年12月5日至2024年12月9日,上午08:00-12:00,下午2:00-5:00(北京时间,法定节假日除外),逾期不予受理。
(三)报名地点
湖北省第三人民医院硚口院区行政楼208室;
地址:湖北省武汉市硚口区中山大道26号。
四、询价时间及地点
具体事宜另行通知、请保持电话畅通
联系人及联系方式:马老师;027-83743077。

扫描二维码